咱也知道,很多玩传奇私服的玩家朋友们,经常在玩的过程中遇到各种难题的。今天个我就尽量把有关传奇私服那些好的方面、有用的事,一股脑儿都给大...
标题玩天龙sf的注意事项,正规版本与插件问题你知道吗?关键词天龙sf作者出名来源网络整理Tags天龙sf摘要咱玩天龙sf的时候,不少玩家...
标题完美国际私服有啥好玩的?探索独特玩法及丰富类型关键词完美国际私服作者出名来源网络整理Tags完美国际私服摘要咱就是想着尽量给完美国际...
咱是想着好多玩魔域私服的玩家可能在玩的过程中遇到各种难处,咱就想着给大伙写篇东西,说不定多少能给玩家帮上点忙。魔域私服这块啊 现在可以说...
标题天龙八部SF攻略:私服与官方版本的区别、优势与进入方法详解关键词天龙八部sf作者出名来源网络整理Tags天龙八部sf摘要咱就是说想着...
标题天龙SF那些事儿:注册账号难题与游戏体验吐槽关键词天龙sf作者出名来源网络整理Tags天龙sf摘要说到天龙SF这个...嗯...怎么...
咱也知道不少玩《诛仙》的朋友,平时肯定都有挺多不明白的地方,希望这篇文章能切实给到你们在玩诛仙私服这块一些真正的帮助。其实诛仙私服,跟官...
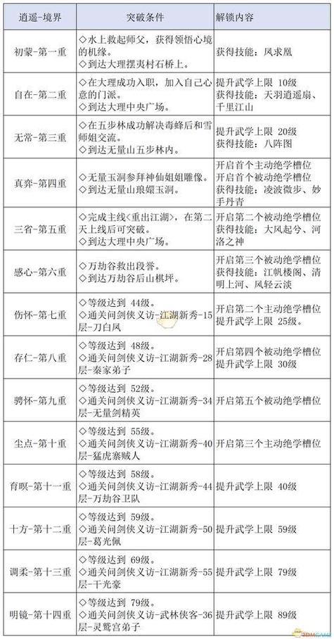
标题传奇私服玩法大揭秘!等级设定、打怪掉落全解析关键词传奇私服作者出名来源网络整理Tags传奇私服摘要我跟你说咱好多玩游戏的老哥老是被传...
我寻思着玩《梦幻西游sf》的玩家可能在很多方面遇到些难题的咱就特别希望写这篇玩意能扎扎实实地给各处来的这些游戏朋友能提供点帮助的《梦幻西...
说到梦幻西游私服,这个东西可真是让人又爱又恨,特别是那些老玩家,总是想找个新鲜感,但又怕踩坑。今天,咱就掏心窝子聊聊这个,给大家避避雷,...
标题梦幻西游私服合法吗?和官服区别在哪?一文给你讲清楚关键词梦幻西游私服作者出名来源网络整理Tags梦幻西游私服摘要咱想着帮玩家朋友们更...
标题玩天龙sf必看!客户端下载、账号密码及常见问题大揭秘关键词天龙sf作者出名来源网络整理Tags天龙sf摘要嗯...怎么说,那什么,就...
我这是真心想给玩家朋友们好好帮点忙讲讲这个传奇sf。传奇sf,其实就是传奇私服,是个人或组织自己搭建运营的服务器 ,咱玩家能够有很多不同...
标题天龙八部SF解析:私服版本、玩法差异与福利全揭秘关键词天龙八部sf作者出名来源网络整理Tags天龙八部sf摘要各位玩天龙八部sf的咱...
标题诛仙私服困扰多?官方正版更安全、更平衡、更放心关键词诛仙私服作者出名来源网络整理Tags诛仙私服摘要好多玩《诛仙》的朋友都陷入在一些...
家人们,今天我来给大家聊一下这魔域 sf,主要是想着给咱们玩家朋友一些有用的帮助,希望我说的这些能让大伙在玩的时候少走点弯路你看,魔域...
标题想了解天龙八部sf相关内容?看这里,教你找靠谱服关键词天龙八部sf作者出名来源网络整理Tags天龙八部sf摘要咱就是想帮各位玩家写写...
咱也知道现在不少玩家对完美世界私服感兴趣想多了解了解从而能更好地玩游戏是。咱这就开始详细说说!首先呢 这个完美世界私服其实是区别于官...
标题天龙八部私服攻略:职业选择、团队协作、游戏规则完整指南关键词天龙八部私服作者出名来源网络整理Tags天龙八部私服摘要在众多游戏中,天...
标题热血江湖私服——体验江湖风情,挑战无限可能关键词热血江湖私服作者出名来源网络整理Tags热血江湖私服摘要作为一位关注热血江湖私服的游...